´ó·¢welcome

¿ÉÒ»Á¬Éú³¤
¿ÉÒ»Á¬Éú³¤
 
¿ÉÒ»Á¬Éú³¤
 
¿ÉÒ»Á¬Éú³¤
 
 
 
 
Çå½àÊÖÒÕ»úÔµ

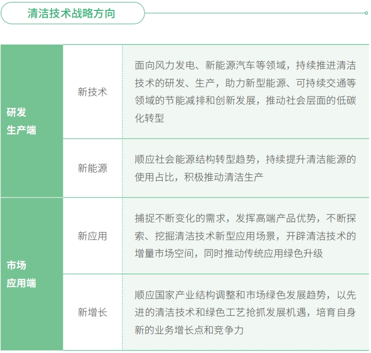
´ó·¢welcome¸ß¶ÈÖØÊÓÇå½àÊÖÒÕ£¬£¬£¬Ò»Á¬ÍƽøÇå½àÊÖÒÕ²úÆ·µÄÑз¢¡¢Éú²úÓëÓ¦Óᣡ£¡£¡£¡£¡£ÎÒÃÇ´ÓÑб¬·¢²ú¶Ë¡¢Êг¡Ó¦ÓöËÁ½¸öÆ«ÏòÈëÊÖ£¬£¬£¬¾Û½¹ÐÂÊÖÒÕ¡¢ÐÂÄÜÔ´¡¢ÐÂÓ¦Óá¢ÐÂÔöÌíËÄ´óÄ£¿£¿£¿£¿£¿£¿£¿é£¬£¬£¬Ò»Ö±¼Ó´óÁ¢ÒìÑз¢Í¶È룬£¬£¬Íƶ¯Éç»á²ãÃæµÄµÍ̼»¯×ªÐÍ¡£¡£¡£¡£¡£¡£

2023Ä꣬£¬£¬´ó·¢welcomeÉêÇëÇå½àÊÖÒÕÏà¹Ø×¨Àû41¼þ£¬£¬£¬Õ¼¹«Ë¾ÕûÄêÉêÇë×ÜÊýµÄ12.9% £»£»£» £»£»£»»ñµÃÇå½àÊÖÒÕÏà¹ØÊÚȨרÀû36¼þ£¬£¬£¬Õ¼¹«Ë¾ÕûÄêÐÂÔöÊÚȨרÀû×ÜÊýµÄ16.8%¡£¡£¡£¡£¡£¡£

ÎÒÃdzä·ÖÑéÕ¹×ÔÖ÷Á¢ÒìÓÅÊÆ£¬£¬£¬×¤×㻯¹¤ÐÂÖÊÁÏÖ÷Òµ£¬£¬£¬½á¹¹·çÁ¦·¢µç¡¢ÐÂÄÜÔ´Æû³µµÈÁìÓò£¬£¬£¬¶¦Á¦´ó¾ÙÍÆ¹ãÇå½àÊÖÒÕÑз¢ºÍÓ¦Ó㬣¬£¬ÖÂÁ¦ÓÚΪ¿Í»§Ìṩ¸ü¸ßЧ½ÚÄܵIJúÆ·Óë½â¾ö¼Æ»®£¬£¬£¬ÖúÁ¦Éç»áÂÌÉ«µÍ̼Éú³¤¡£¡£¡£¡£¡£¡£

ÎÒÃÇפ×ãÐÂÖÊÁÏ»·±£¿£¿£¿£¿£¿£¿£¿ÉÔÙÉúµÄÌØµãºÍ¸ß¶Ë²úÆ·ÓÅÊÆ£¬£¬£¬Ò»Á¬ÍÚ¾òÇå½àÊÖÒÕÐÂÐÍÓ¦Óó¡¾°£¬£¬£¬Í¬Ê±ÕÆÎÕ¹¤Òµ½á¹¹µ÷½â´øÀ´µÄÇå½àÊÖÒյĻúÔµ£¬£¬£¬ÊµÏÖÇå½àÊÖÒÕÏà¹ØÓªÒµµÄÒ»Ö±ÔöÌí£¬£¬£¬Íƶ¯ÆóÒµ×ÔÉíºÍÏà¹Ø¹¤ÒµÂÌÉ«µÍ̼תÐÍ¡£¡£¡£¡£¡£¡£

·µ»Ø¶¥²¿
¡¾ÍøÕ¾µØÍ¼¡¿¡¾sitemap¡¿