大发welcome

可一连生长
可一连生长
 
可一连生长
 
可一连生长
 
 
 
 
2021年低碳生长专题
低碳生长 助力3060 目的实现

应对天气转变与低碳转型生长已成为全人类配合面临的挑战。。。。大发welcome贯彻落实国家“双碳”目的,,,,践行中国中化加入的《中国石油和化学工业碳达峰与碳中和宣言》要求,,,,推进能源结构清洁低碳化,,,,鼎力大举推广清洁手艺与节能装备,,,,起劲结构新型绿色工业,,,,一连为自动绿色低碳转型、推动构建人类运气配合体继续履责。。。。

治理:齐抓共管,,,,统筹推进

大发welcome高度重视治理天气转变与碳减排,,,,在董事会建设可一连生长委员会,,,,将低碳生长纳入可一连生长战略,,,,从顶层设计角度明确“双碳”目的战略职位。。。??????梢涣の被嵩诠灸被忝嫦律璧吞忌し治幔,,,认真细化、夯实公司在低碳生长等领域的事情。。。。

战略:高瞻远瞩,,,,科学安排

公司果真宣布《能源治理及天气转变政策》,,,,将改善能源治理与应对天气转变纳入公司运营治理;;;凭证国家相关执律例则体例温室气体清单,,,,每年凭证现真相形动态调解更新;;;周全梳理节能减排项目,,,,开展生产企业碳盘问事情,,,,对重点企业约请第三方机构开展专业核查并出具核查报告,,,,建设碳排放数据库,,,,对所有生产运营企业温室气体排放情形举行监测;;;建设“双碳”事情按期交流协调机制,,,,启动碳达峰与碳中和路径研究事情,,,,体例《碳达峰、碳中和行动计划》,,,,周全安排低碳生长妄想;;;一连深化碳信息披露,,,,接受政府或其他羁系机构羁系,,,,并将逐步探索天气转变信息披露。。。。

公司通过外引内培,,,,快速开展“双碳”专业人才步队建设与结构。。。。一方面,,,,选送运营、科技、战略领域主干员工学习低碳治理、碳资产治理、碳核查政策配景、治理标准与实践,,,,实时更新知识储备、获取认证资质;;;另一方面,,,,市场化引进新能源手艺研发、手艺营销人才76 人,,,,推动绿电研究,,,,助力绿色工业生长及绿色转型升级。。。。

危害治理:思患预防,,,,未雨绸缪

公司连系自身营业生长情形,,,,起劲识别、评估天气危害与机缘,,,,并按期检视更新,,,,前瞻性制订应对行动以减缓天气转变对公司营业带来的影响。。。。增强“双碳”事情落实监视,,,,强化各级主体责任,,,,做好各基地节能减排新建和刷新项目监视以及碳排放、碳核查营业能力建设。。。。

目的导向:指标绩效,,,,层层落实

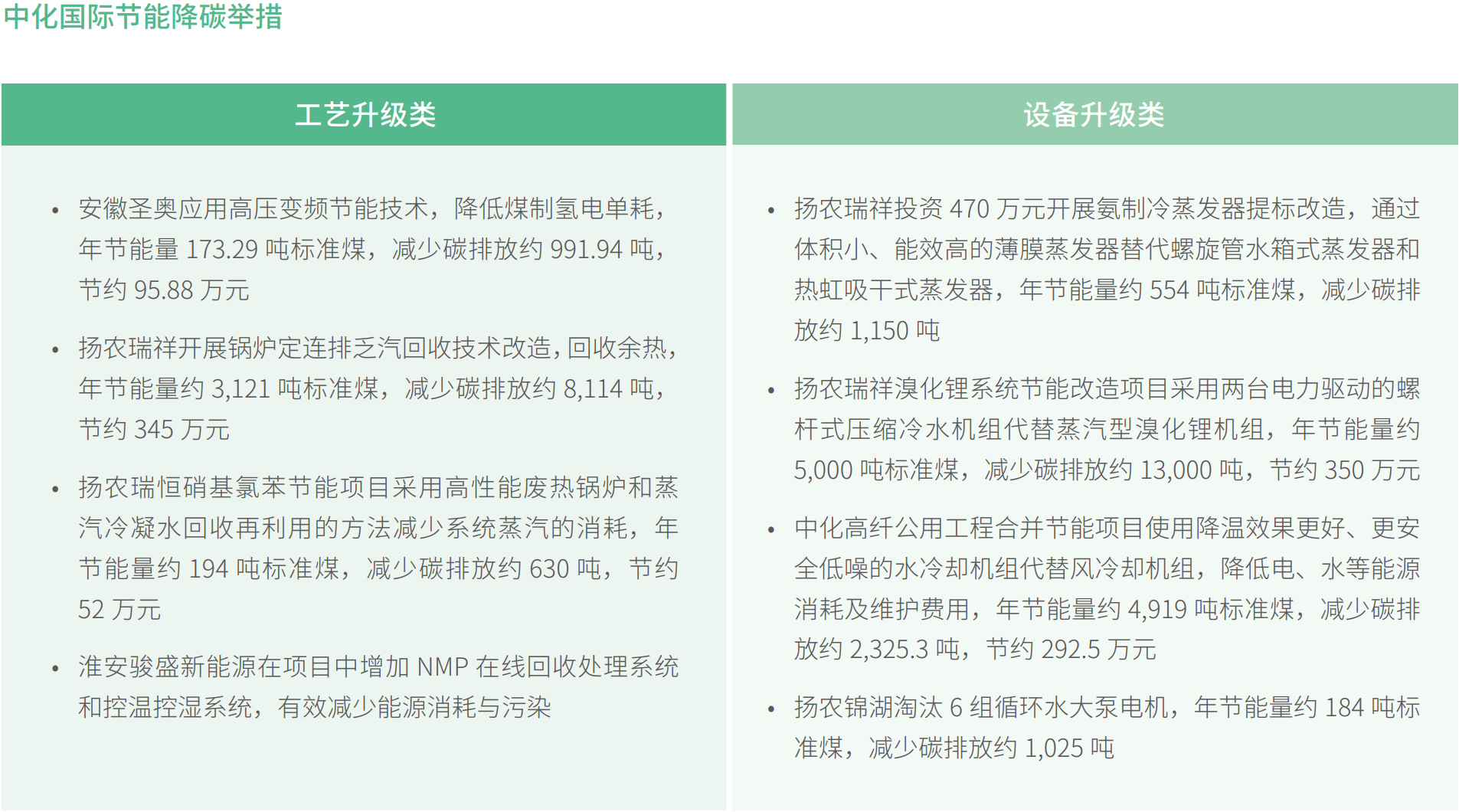
公司战略性提出“十四五”时代降低综合能耗和二氧化碳排放量的生长目的,,,,彰显低碳转型刻意,,,,并在诊断对标、清洁能源替换可行性研究、引进节能手艺、借鉴先进履历方面制订详细妄想。。。。公司按期审核减排步伐落实与减碳目的完成情形,,,,通过工艺升级、装备升级、能源替换、循环使用等方法推进节能减排,,,,构建绿色可一连竞争优势。。。。

返回顶部
【网站地图】【sitemap】